Polygon Ecosystem Token (POL)
- 41社交熱度指數(SSI)-47.81% (24h)
- #118市場預警排名(MPR)-80
- 224小時社交提及量-75.00% (24h)
- 100%24小時KOL看好比例2位活躍KOL
- 概要Polygon (POL) saw daily trading volume surge to 6M, ecosystem collaborations increased, though price fell 1% and social hype dropped 47%.
- 看漲訊號
- Daily trading volume doubled to 6M
- Single-day transaction amount surged to 100M
- Stablecoin transferred seamlessly
- Co-development collaborations with AVAX and others
- KOL increased holdings and staked POL
- 看跌訊號
- Price down 1.04%
- Social hype plummeted 47%
- Low tweet engagement
- Lack of new product announcements
- Weak market sentiment
社交熱度指數(SSI)
- 總體資料41SSI
- 社交熱度趨勢(7D)價格(7D)情緒分佈看漲 (100%)社交熱度洞察POL social hype low (41.17/100, -48%), mainly due to a sharp drop in social activity (-71%) and a decrease in KOL attention (-86%). Although sentiment turned positive, up 12.8%, it is linked to the surge in trading volume and ecosystem partnerships.
市場預警排名(MPR)
- 預警解讀POL warning rank fell to #118 (↓80), social anomaly dropped sharply to 16.44 (-84%), sentiment polarization rose to 50 (+20%), mainly caused by the surge in trading volume and cooperation news leading to dispersed attention.
相關推文
Money Guru Digital Trader Educator C17.84K @Moneygurudigi$POL UPDATE: $POL has formed a descending triangle pattern after dropping below the downtrend channel. This is a neutral pattern showing that a break above the line could indicate a bullish move while a break below the $0.117 support area will signal a more downward movement. https://t.co/ziSl7XUn7g
125 9 13.69K 閱讀原文 >釋出後POL走勢中性POL has formed a descending triangle, and a breakout above or a break below the $0.117 support will determine the trend.
deathmage.x .edge🦭 DeFi_Expert Researcher B2.27K @phanthangussDug into @0xPolygon's payment ecosystem over the last couple weeks, after spotting that massive volume spike nearly $100M in a single day from apps like the ones they're ramping up. What caught me off guard was how seamless the stablecoin flows have become. Six months back, daily txns hovered around 2.7M, and now it's pushing 6M consistently, all without the gas headaches you get elsewhere. I tested it myself bridging some $USDC via DeblockApp's new integration zero friction, instant ramps, felt like wiring money but actually owning it end-to-end. It's not just the numbers though; it's the quiet buildup. Sandeep's interview on the pod nailed it: Polygon's plugged into every major exchange and onramp, so apps don't have to reinvent the wheel. Whatever you need for payments or DeFi, it's already there, scaling without the drama. Reminds me of those early L2 days when speed was king, but now it's this web of effects making everything stickier. Been rotating a bit more $POL into my stack because of it, staking for that steady yield while the ecosystem layers on partnerships like RelAI for API marketplaces. If you're not peeking at Polygon's moves yet, carve out 20 minutes this weekend start with their dev updates or just try a quick transfer. The momentum's real, and positioning early could pay off big when those network upgrades like Fusaka hit full stride. What's one thing holding you back from diving in?
1 2 28 閱讀原文 >釋出後POL走勢看漲Polygon ecosystem excels in stablecoin liquidity, transaction volume, and low fees, and the author is bullish on its future and has increased holdings of POL.
kimcĦi.ℏ/acc Educator Influencer B4.05K @HederaKimchi
pump.games D733 @pumpdotgamesChallenge #3 is going to be the most competitive one yet... Team $POL @0xPolygon and Team $AVAX @avax are joining the fun this December 18! Who's ready?! #pumpgames #Challenge3HolidayEdition https://t.co/RddgzZoR57
9 1 645 閱讀原文 >釋出後POL走勢看漲Polygon and Avalanche teams will join Challenge #3 on December 18, sparking community anticipation.
R2D2 Educator Community_Lead A13.45K @R2D2zenTo do list. Part 2. Unwound some of my sKaito/YT positions. As I share the wins, I also share the losses. Here there is a caveat. This year Kaito has by far been one of the most rewarding crypto plays for me. So I can’t say this is a pure loss, as the investment came from other profits. That said, the Kaito team looks like it has fallen asleep recently, and I hope they will wake up with a bang. The last eco play for this year will be @TheoriqAI for me. I also invested there back in August via Kaito Capital Launchpad. I still hold < 5000 sKaito/ YT combined.

R2D2 Educator Community_Lead A13.45K @R2D2zenTo do list. Part 1. Staking $POL Polygon this year had a successful comeback story. Yet the token has been struggling. However, I now see the team pushing support for it, something that has not been done in a while. There are also 3 big projects confirmed with TGE in 2026 that will have airdrops for $POL stakers (Billions Network, Miden, Katana). Maybe we will also get a surprise with Sentient. This is a long term play, and I plan to accumulate gradually.
69 42 2.56K 閱讀原文 >釋出後POL走勢看漲The author reduces sKaito/YT positions, remains bullish on POL's long‑term potential and plans to stake and accumulate.
R2D2 Educator Community_Lead A13.45K @R2D2zenTo do list. Part 1. Staking $POL Polygon this year had a successful comeback story. Yet the token has been struggling. However, I now see the team pushing support for it, something that has not been done in a while. There are also 3 big projects confirmed with TGE in 2026 that will have airdrops for $POL stakers (Billions Network, Miden, Katana). Maybe we will also get a surprise with Sentient. This is a long term play, and I plan to accumulate gradually.
90 40 5.19K 閱讀原文 >釋出後POL走勢看漲The author is bullish on POL's long-term potential, citing future airdrops and team support, and recommends gradually accumulating and staking POL.
R2D2 Educator Community_Lead A13.45K @R2D2zenWhat is your crypto plan for today? Feels like a slow and boring day. I feel most of the excitement left for this year is gone. But even when it is boring, I am still clicking around and looking forward to some Q1 stuff. Quick to do list on my end >Staked $POL, 3 airdrops coming in 2026 >Sold most of my sKaito YT (still holding here >5k) >Open more boxes on Altura. I got a rare today >Claiming my $KAT >Looking at Lumira NFTs and Xyber A few other things🫡
R2D2 Educator Community_Lead A13.45K @R2D2zenTesting with this post also the x algo, to see how bad $ and crypto words do
85 57 4.42K 閱讀原文 >釋出後POL走勢中性Sentiment is low today, still planning to hold positions and airdrops, keeping operations on the sidelines.
deathmage.x .edge🦭 DeFi_Expert Researcher B2.27K @phanthangussDug into @0xPolygon's Madhugiri hardfork last night and damn, the throughput bump to 33% higher is already showing up in real trades my perp positions on some of the vaults settled way faster without the usual lag spikes. Paired that with the Fusaka upgrade rolling through GOAT and it's like the whole L2 stack just leveled up for efficiency without touching security. What sold me though was stacking it against Base or Arbitrum for payments: Polygon's already clocked +$800M processed via Revolut alone, and now with adjustable blocktimes you can tweak for those high-volume days without overpaying gas. No more idle BTC either timelocked UTXOs via @GOATRollup are printing real yield at zero external risk, and I've got a small position churning 4-5% APY already just sitting on mainnet. If you're farming perps or RWAs, this is the quiet alpha: deposit into Deblock for seamless $POL ramps (they just integrated stablecoin transfers), spam a few trades to hit those LP yields pushing 20%+, then rotate into AggLayer bridges for cross-chain points. TVL's climbing steady post-update, and with Sandeep's philanthropy push via @cryptorelief_ tying in real-world impact, it feels less like a chain and more like a flywheel for actual utility. Tiered it quick for my setup: Going hard: GOAT UTXOs + Madhugiri vaults (33% throughput = more flips per hour) Maintenance: Deblock ramps (low fees, easy $POL entry) Future farm: @ziskvm explorations once Plonky3 drops wider (zk proofs on steroids) Once purple, always grinding anyone else stacking yields here or am I late to the party?
2 1 43 閱讀原文 >釋出後POL走勢極度看漲Polygon's performance and yields have surged after the upgrade, and the author is extremely bullish.
brey Founder Researcher B45.14K @0xBreynToday I’m breaking down SERA, @SentientAGI Semantic Embedding & Reasoning Agent architecture and how they used it to build SERA‑Crypto, a t1 open‑source AI agent for crypto research. https://t.co/G9RraMOqVq

brey Founder Researcher B45.14K @0xBreynSentient set out to build a world class AI reasoning agent using only open‑source models no black box systems. Result: SERACrypto achieves state of the art performance even against heavy hitters like GPT‑5, Gemini & Perplexity Finance.
brey Founder Researcher B45.14K @0xBreynHow Benchmarking Worked Sentient evaluated agents using two benchmarks: • DMind Benchmark covers 9 Web3 categories: smart contracts, DeFi, security, tokenomics & more. • Internal Crypto Benchmark real user sourced queries requiring open‑ended reasoning.(Sentient Labs) Result: SERA‑Crypto tops open‑source competitors and rivals proprietary systems in depth and temporal accuracy.

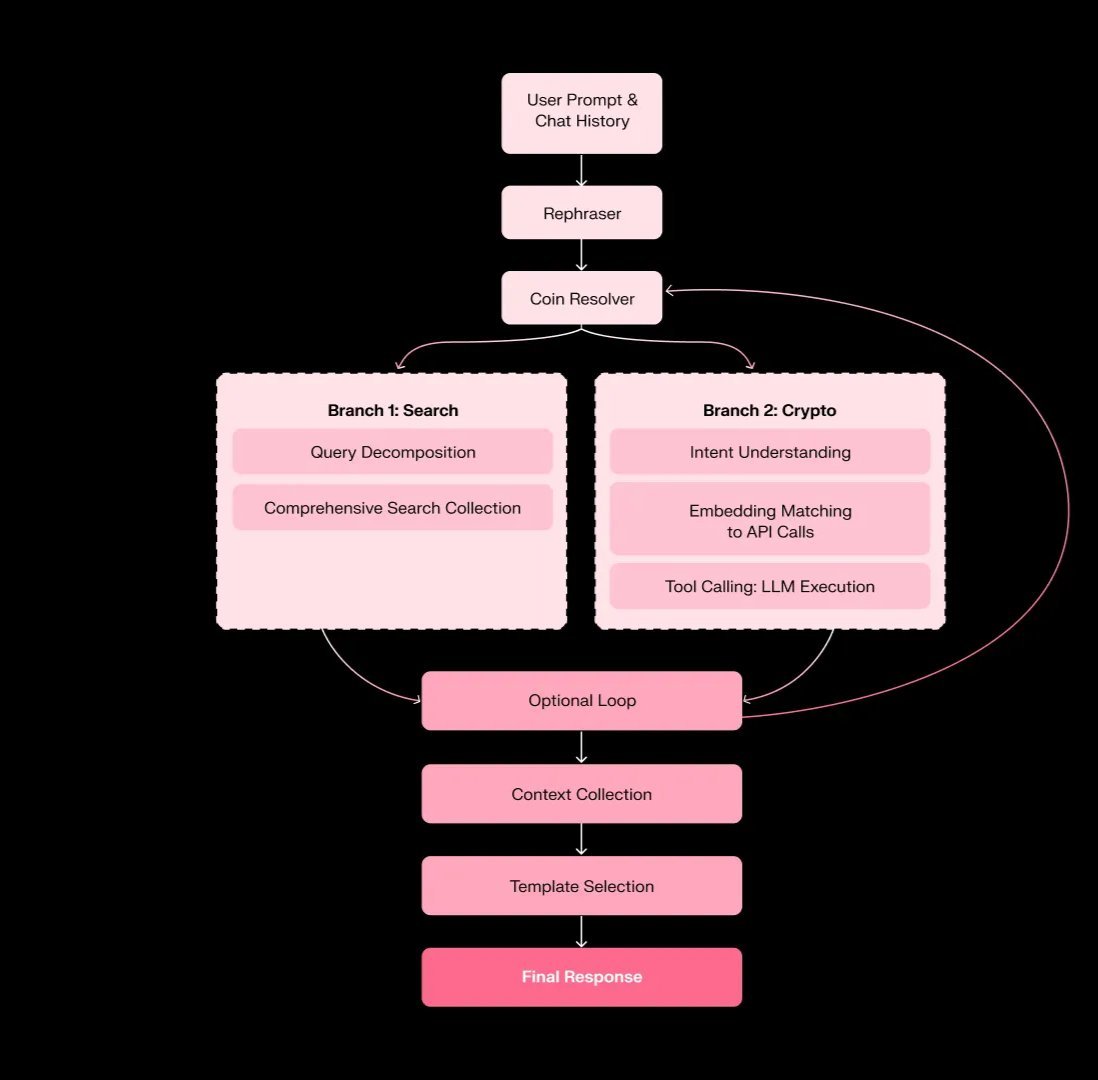
brey Founder Researcher B45.14K @0xBreynWhat Makes SERA Special Instead of heavy LLM loops, SERA uses semantic embeddings to: ▫️Embed a user query ▫️Match it against tool descriptions & prompt templates via vector similarity ▫️Select the most relevant tools and templates before execution ▫️Then synthesize everything into a coherent answer This cuts latency and boosts consistency without sacrificing depth

brey Founder Researcher B45.14K @0xBreynEmbedding‑Driven Reasoning Semantic embeddings help SERA • choose the right data sources (APIs, on‑chain feeds, sentiment, search) • route prompts more effectively • run parallel tool calls instead of sequential chains Result: Faster and smarter responses (<45s latency)
brey Founder Researcher B45.14K @0xBreynStack Highlights (All Open‑Source) • GPT‑OSS for summarization & reasoning • Qwen for embeddings & tool calling • ~50+ integrated data endpoints • custom embedding indexes for both tools & prompt categories(ChainCatcher) No closed search tech, no paywalled cheat codes pure open‑stack performance.

brey Founder Researcher B45.14K @0xBreynPractical Crypto Focus SERA‑Crypto isn’t just theoretical it handles real‑world crypto questions like: 👉 “Which tokens show lowest risk exposure?” 👉 “Is market sentiment trending bullish?” 👉 “DeFi liquidity flow analysis?”(ChainCatcher) By combining search + APIs + semantic reasoning, it generates actionable insights, not generic text.
brey Founder Researcher B45.14K @0xBreynWhy This Matters Instead of traditional LLM chains (ReAct loops, long synth steps), SERA decentralizes reasoning & tool selection via embeddings making the entire agent both faster and more reliable for domain‑specific tasks.
brey Founder Researcher B45.14K @0xBreynOpen‑Sourcing the Future Sentient will open‑source ✔️ the SERA framework ✔️ the crypto benchmarks ✔️ the SERA‑Crypto agent itself This means anyone can build or improve reasoning agents for other domains search, finance, science & beyond.

brey Founder Researcher B45.14K @0xBreyn@SentientAGI just showed that open‑source AI when architected right can compete with closed, proprietary models not just in size, but in real reasoning ability and practical utility 🕵️♂️ My thoughts: This isn’t just “another agent.” It’s a paradigm shift in how we build reasoning systems moving away from monolithic LLM loops to semantic, modular, scalable intelligence. For crypto use‑cases, this approach unlocks real, data‑driven insights at a fraction of the cost and with open accessibility exactly what the ecosystem needs right now.
213 165 5.00K 閱讀原文 >釋出後POL走勢極度看漲Sentient's SERA-Crypto AI agent performed outstandingly in crypto research benchmark tests, surpassing closed-source models.
deathmage.x .edge🦭 DeFi_Expert Researcher B2.27K @phanthangussJust wrapped up scanning the Q3 numbers for @0xPolygon and it's straight fire stablecoin inflows clocked $9.8B from CEXs, the fattest quarter since 2021. Binance dumped in $3B to lead the pack, Coinbase close behind at $1.8B, then OKX and Kraken tying $1.3B apiece, Bybit $445M, Bitget $296M. That's not fluff, that's capital stacking for real plays. Feels like the ecosystem's hitting escape velocity now. Layer on the Madhugiri Hardfork with its 33% throughput jump, adjustable blocks, and Ethereum-level security via Fusaka suddenly payments for AI agents are exploding too, up 777% in txs and 182% volume last month alone. 427K micropayments processed? Wild. This is the kind of momentum that turns L2s into money networks. $POL sitting at $1.26B MC, but with net flows like $69.5M in the last 7 days, it's undervalued af compared to the rest of the pack. You stacking on Polygon or waiting for the next signal? #Polygon
2 2 35 閱讀原文 >釋出後POL走勢極度看漲Polygon Q3 data is strong, POL is severely undervalued, recommended to watch.
Sandeep | CEO, Polygon Foundation (※,※) Founder Influencer C348.27K @sandeepnailwal
Vadim D1.86K @crypto_vadimNetwork REV (Dec 1–Dec 7, 2025): Aptos - $3,045 Plasma - $1,914 Polygon POS - $121,428 And that’s without even mentioning the massive unlocks and inflation of the first two. Thoughts? There are many examples like this. I understand not everything should be judged purely by REV, but I still believe the market is wrong in its current valuations. POL is undervalued!


82 19 5.04K 閱讀原文 >釋出後POL走勢看漲The author believes POL is undervalued because its network revenue far exceeds that of Aptos and Plasma, and the latter two face unlock inflation.